|
Category |
Import Inspection Procedure |
|
Responsible Agency |
Ministry of Health Address: 10-16 Grenada Way Kingston 5 Phone: 876-633-8172, 876-633-7771 |
|
Legal base of the Procedure |
The Food and Drugs Act |
Required Information
|
No. |
Type of information |
Note |
|
1 |
Import Declaration, Bill of Lading (BoL) or Air Way Bill (AWB), invoice, TCC, TRN, GCT Certificate and where required; Import Permit, certificate of origin, health certificate |
Process Steps
|
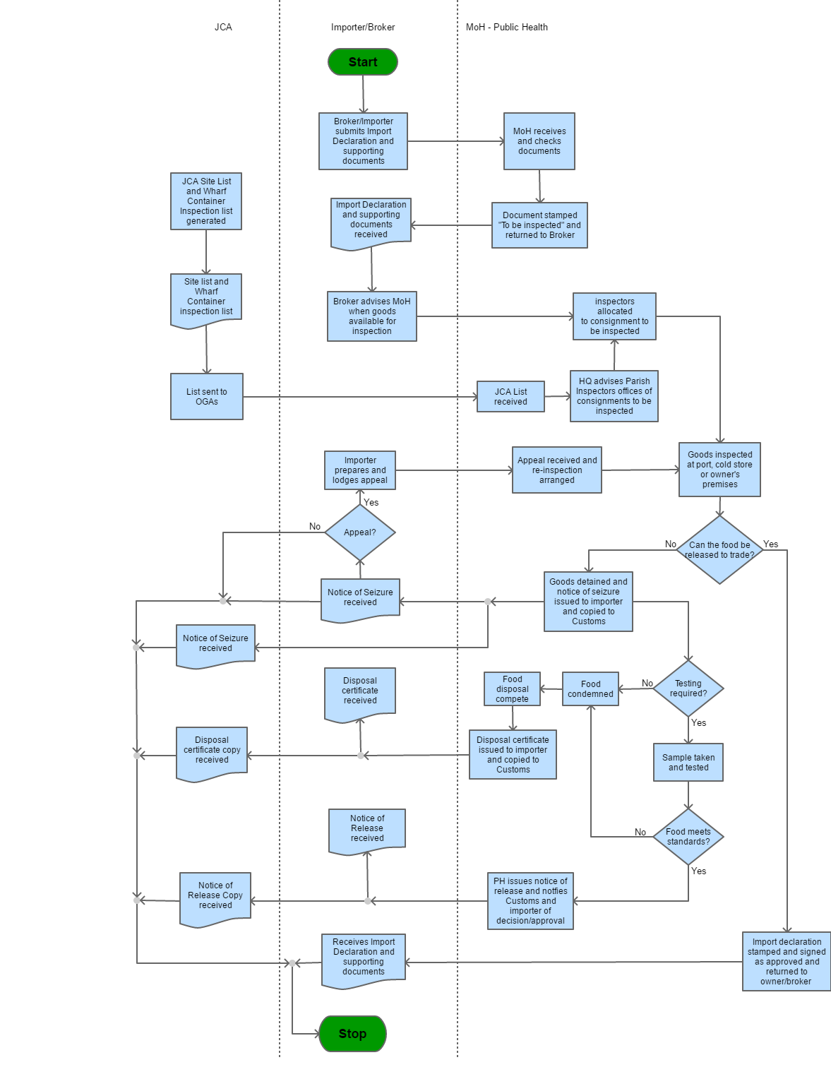
Step 1 |
Importer submits Import Declaration and supporting documents |
|
|
Step 2 |
MOH receives and checks documents | |
|
Step 3 |
Document Stamped "To be inspected" and returned to Broker |
|
|
Step 4 |
Import Declaration and supporting documents received |
|
|
Step 5 |
Broker advise MOH when goods available for inspection | |
| Step 6 | Inspectors allocated to consignment to be inspected | |
| Step 7 | JCA Site and Wharf Container Inspection list general | |
| Step 8 |
Site list and Wharf Container Inspection List |
|
| Step 9 |
The list is sent to OGAs
|
|
| Step 10 |
JCA list is received |
|
| Step 11 |
HQ advises Parish Inspectors offices of consignments to be inspected |
|
| Step 12 | Goods inspected at port, cold store or owner's premises | |
| Step 13 |
If goods can be released to trade then: i) Import Declaration is stamped and signed as approved and returned to owner/broker ii) Import Declaration and supporting documents are received If goods cannot be released to trade then: i) Goods are detained and notice of seizure is issued to the importer and copied to Customs ii) Notice of Seizure received by the importer iii) Notice of Seizure is received by Jamaica Customs If importer appeals the decision then: i) The importer prepares and lodges an appeal |
|
| Step 14 | Goods are detained and notice of seizure is issued to the importer and copied to Customs | |
| Step 15 |
If testing is not required then: i) Food is condemned ii) Food disposal complete iii) Disposal Certificate is issued to the importer and copied to Customs iv) Notice of Release received by the importer v) Notice of Release received by the Jamaica Customs If testing is required then: i) A sample is taken and tested
|
|
| Step 16 |
If food does not meet standards then: i) Food is condemned ii) Food disposal complete iii) Disposal Certificate is issued to the importer and copied to Customs iv) Notice of Release received by the importer v) Notice of Release received by the Jamaica Customs If food standards then i) Public Health issues notice of the release and notifies Customs and importer of decision/approval ii) Notice of Release received by the importer iii) Notice of Release received by Jamaica Customs |

| # | Title | Description | Issued By | File |
|---|
| # | Name | Description | Measure Type | Agency | Comments | Legal Document | Validity To | Measure Class |
|---|---|---|---|---|---|---|---|---|
| 1 | Inspection of Imported Food | The importation of any food products requires products to be inspected by a Ministry of Health inspector from the Ministry of Health (MOH) after the importation of plant products in Jamaica. Any food products are required under the law- Foods and Drugs Act 1975 to be inspected | Inspection Requirement | Ministry of Health & Wellness | Importers must get their food products inspected in Ministry of Health | The Food and Drugs Act | 9999-09-09 | Good |
Please share your feedback below and help us improve our content.