|
Category |
Dealers License |
|
Responsible Agency |
The Jamaica Agricultural Commodities Regulatory Authority Address: 1 Willie Henry Drive, P.O. Box 508 Phone: (876)–758–1259 |
|
Legal base of the Procedure |
The Jamaica Agricultural Commodities Regulatory Act ( JACRA) |
|
Fee |
Processing fee - JMD 5,000 (Licence) + USD 500 (Trademark) |
Required Documents
|
No. |
Type of information |
Note |
|
1 |
Application form, Tax Registration Number (TRN), Trademark user application form, Business Incorporation documents, Business Associates Reference, Agricultural Produce, and three (3) year business concept, Bankers reference |
Documents necessary for the application |
Process Steps
|
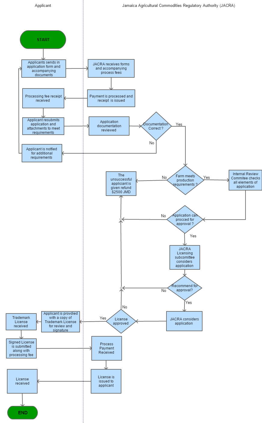
Step 1 |
Applicants complete application form with accompanying documents and fee |
|
|
Step 2 |
Coffee Board receives the application form and accompanying documents and Processing Fee JMD$ 5000 for licensing and USD$ 500 trademark |
|
|
Step 3 |
A receipt is issued by the cashier |
|
|
Step 4 |
The receipt is received by the applicant |
|
|
Step 5 |
Applicant resubmits application and attachments to meet requirements |
|
| Step 6 | Application is reviewed | |
| Step 7 | If documentation is correct the applicant's farm production will be inspected to ensure that all requirements are met, However, if documentation is incorrect the applicant will be asked for additional documents | |
| Step 8 |
If the applicant meets farm production requirements then the Internal Review Committee will check elements of the application. However, if farm production requirements are not met the applicant will be notified that is application was unsuccessful and given a refund of JMD $2500 |
|
| Step 9 | If the application is approved then it will be sent to a Board Licensing Committee. However, if the application has been rejected then the applicant will be notified and refunded JMD$2500 | |
| Step 10 | The application will be recommended for approval if successful the license will be approved, | |
| Step 11 | The Coffee Board will notify the successful applicant and provide him/ her with a copy of the Trademark User License for review and signature | |
| Step 12 | The applicant submits signed Trademark User Agreement and fee JMD$45000 and Trademark License USD$1500 | |
| Step 13 | Payment is received | |
| Step 14 | The Dealers License along with the Trademark User Agreement License along with the Terms and Conditions and reporting requirements are issued to the applicant | |
| Step 15 | Dealers License along with the Trademark User Agreement License along with the Terms and Conditions and reporting requirements are received |

| # | Title | Description | Issued By | File |
|---|---|---|---|---|
| 1 | Application for a Coffee Dealer's Licence | Coffee Dealers Application Form | Jamaica Agricultural Commodities Regulatory Authority (JACRA) | |
| 2 | Trademark User License | Coffee Marks Limited Application for Trademark User License | Jamaica Agricultural Commodities Regulatory Authority (JACRA) |
| # | Name | Description | Measure Type | Agency | Comments | Legal Document | Validity To | Measure Class |
|---|---|---|---|---|---|---|---|---|
| 1 | Coffee Dealers Licenses | A dealers licence needs to be obtained from the Jamaica Agricultural Commodities Regulatory Authority (JACRA) prior to the sale , export or import of coffee in Jamaica. Coffee and its by products requires a dealers licence under the law Jamaica Agricultural Commodities Regulatory Authority (JACRA) Act 2017. | Licensing Requirement | Jamaica Agricultural Commodities Regulatory Authority (JACRA) | Importers, Exporters, can apply for a Coffee Dealers Licence through Jamaica Agriculture Commodity Regulatory Authority (JACRA). | The Jamaica Agricultural Commodities Regulatory Authority (JACRA) Act | 9999-09-09 | Good |
| 2 | Licensing Requirement for Special Coffee Dealers | A Special Coffee Dealers licence needs to be obtained from the Jamaica Agricultural Commodities Regulatory Authority (JACRA) prior to the sale, export/import of coffee out of/into Jamaica. Coffee and its by-products require a Special Dealers Licence under the Jamaica Agricultural Commodities Regulatory Authority (JACRA) Act 2017. | Licensing Requirement | Jamaica Agricultural Commodities Regulatory Authority (JACRA) | Complete the application using the Coffee Special Dealers License Application Form. | The Jamaica Agricultural Commodities Regulatory Authority (JACRA) Act | 9999-09-09 | Good |
| 3 | Licensing Requirement for Coffee Nursery Operator | A nursery operator licence needs to be obtained from the Jamaica Agricultural Commodities Regulatory Authority (JACRA) prior to the operation of a coffee nursery Jamaica. The establishment of a coffee nursery requires a nursery operator licence under the law Jamaica Agricultural Commodities Regulatory Authority (JACRA) Act 2017 | Licensing Requirement | Jamaica Agricultural Commodities Regulatory Authority (JACRA) | Required for persons who operate nurseries that cultivate Arabica Typica and other recommended varieties of seedlings, for sale to farmers. | The Jamaica Agricultural Commodities Regulatory Authority (JACRA) Act | 9999-09-09 | Good |
| 4 | Trademark User Licence – Coffee Exporters | A Trademark User licence needs to be obtained from the Jamaica Agricultural Commodities Regulatory Authority (JACRA) prior to the sale , export of coffee in Jamaica. Coffee and its by products requires a dealers licence under the law Jamaica Agricultural Commodities Regulatory Authority (JACRA) Act 2017. | Licensing Requirement | Jamaica Agricultural Commodities Regulatory Authority (JACRA) | Required for dealers and foreign importers that utilize their own labels and are authorised to use the Jamaica Blue Mountain and High Mountain Supreme Trademark. | The Jamaica Agricultural Commodities Regulatory Authority (JACRA) Act | 9999-09-09 | Good |
| 5 | Sub-Licence (Trademark) - Coffee | A Sub-Licence Trademark licence needs to be obtained from the Jamaica Agricultural Commodities Regulatory Authority (JACRA) prior to the sublicensing of coffee and its by-products. An applicant is required under the law -Jamaica Agricultural Commodities Regulatory Authority (JACRA) Act 2017 to obtain this licence | Licensing Requirement | Jamaica Agricultural Commodities Regulatory Authority (JACRA) | Trademark User licensees may (subject to approval) grant sub-licences for the use of either registered trademarks. | The Jamaica Agricultural Commodities Regulatory Authority (JACRA) Act | 9999-09-09 | Good |
Please share your feedback below and help us improve our content.