|
Category |
Import/ Export/ Re-Export CITES Application |
|
Responsible Agency |
National Environmental Planning Agency (NEPA) Address: 10 & 11 Caledonia Avenue, Kingston 5.
Phone: (876)-754-7540 Email: pubed@nepa.gov.jm |
|
Legal base of the Procedure |
Endangered Species (Protection, Conservation and Regulation of Trade) Act. |
|
Processing time |
|
|
Fee |
|
Required Information
|
No. |
Type of information |
Note |
| NB |
A permit is required for each shipment of animals. |
|
|
1 |
This application is only applicable to animal species for which there is no quota system. |
|
|
2 |
For living wildlife, describe the type, size and construction of any shipping container and arrangement for caring for the animal(s) during transport. | |
| 3 | This application form must be completed to commence processing. Where space is not provided attach additional sheets. Paragraphs that are not applicable to your application should be marked as N/A. |
|
| 4 | Please see aditional information located at the bottom of the application form. |
Process Steps
|
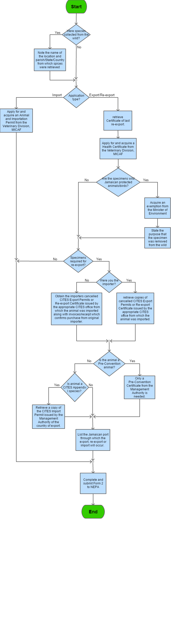
Step 1 |
If were the species collected from the wild then : (i) Not the name of the of the location and parish/State/ Country from which species were retrieved |
|
Step 2 |
If application is an import licence then applicant must then : (i)Apply for and acquire an Animal and Importation Permit from the Veterinary Division MICAF (ii)Complete and submit Form 2 to NEPA |
| Step 3 |
If application is an export/re-export licence then applicant must then: (i) Retrieve Certificate of last Re-Export (ii) Apply for and acquire a Health Certificate from the Veterinary Division MICAF |
| Step 4 |
If specimens are wild Jamaican protected animals /birds then: (i) Acquire an exemption from the Minister of Enivornment (ii) State the purpose that specimen was removed from the wild
|
| Step 5 |
If specimens are not required for re-export then: (i) Complete and submit Form 2 to NEPA |
| Step 6 |
If applicant was an importer then: (i) Retrieve copies of cancelled CITES Export Permits or Re-export Certificate issued by the appropriate CITES office from which the animal was imported If applicant was not importer then: Obtain the importers cancellled CITES Export Permits or Re-Export Certificate issued by the appropriate CITES office from which the animal was imported along with invoices /receipt which confirms purchase from original importer |
| Step 7 |
If the animal a "Pre-Convention" animal then: (i) Only a Pre-Convention Certificate from the Management Authority is needed (ii) List the Jamaican port through which the export, re-export or import will occur (iii) Complete and Submit Form 2 If the animal is not a "Pre-Convention" animal then: (i) Applicant must research if the animal falls under CITES Appendix I species |
| Step 8 |
If the animal falls under CITES Appendix I species then : (i) Retrieve a copy of the CITES Import Permit issued by the Management Authority (ii) List the Jamaican port through which the export, re-export or import will occur If the animal falls does not under CITES Appendix I species then : (i) List the Jamaican port through which the export, re-export or import will occur
|

| # | Title | Description | Issued By | File |
|---|---|---|---|---|
| 1 | Application for the Import/Export/Re-Export of Animal Specimens | Application for the Import/Export/Re-Export of Animal Specimens | National Environment and Planning Agency (NEPA) |
| # | Name | Description | Measure Type | Agency | Comments | Legal Document | Validity To | Measure Class |
|---|---|---|---|---|---|---|---|---|
| 1 | Requirements for Import/ Export/ Re-Export CITIES Application | An Import/ Export/ Re-Export CITIES Application must be obtained from the National Environment and Planning Agency (NEPA), MICAF prior to the Import/ Export/ Re-Export CITIES Application. This is under the law - The Endangered Species (Protection, Conservation And Regulation Of Trade) Act. | General | National Environment and Planning Agency (NEPA) | Importers, Customs Brokers can applyImport/ Export/ Re-Export CITIES Application by visiting the National Environment and Planning Agency (NEPA) | The Endangered Species (Protection, Conservation And Regulation Of Trade) Act | 9999-09-09 | Good |
Please share your feedback below and help us improve our content.