|
Category |
Cannabis Licence |
|
Responsible Agency |
Cannabis Licence Authority Address: 4th Floor, Pan Jam Building, Phone: (876) 596-2996 Email: info@cla.org.jm
|
|
Legal base of the Procedure |
The Dangerous Drug Act (Amendment) 2015 |
|
Processing time |
22-23 months |
|
Fee |
US$300 for individuals and US$500 for all others (For each licence) |
Required Information
|
No. |
Type of information |
Note |
| NB | DO NOT pay this fee until you are advised by the Authority to provide proof of payment. | |
|
1 |
Tax Compliance Certificate |
|
|
2 |
Land Title or documents granting authority to access or use of the property for growing ganja |
|
| 3 | Official Police Records – for Owner or all Directors, as well as for each employee Survey diagram of property and/or premises showing all distinct areas (with dimensions and partitions), including – but not limited to – entrance/exits, receival/loading areas and storage areas. Diagram does not have to be drawn to scale and should be on a single 8 ½ x 11 (letter-sized) paper |
|
| 4 | For Businesses/Companies/Cooperatives: Constituent Documents (e.g. Articles of Incorporation, Partnership Agreement, etc.) Certificate of Registration Evidence of Application (in the case of an Application under the Cooperative or Friendly Societies Act, not yet approved) |
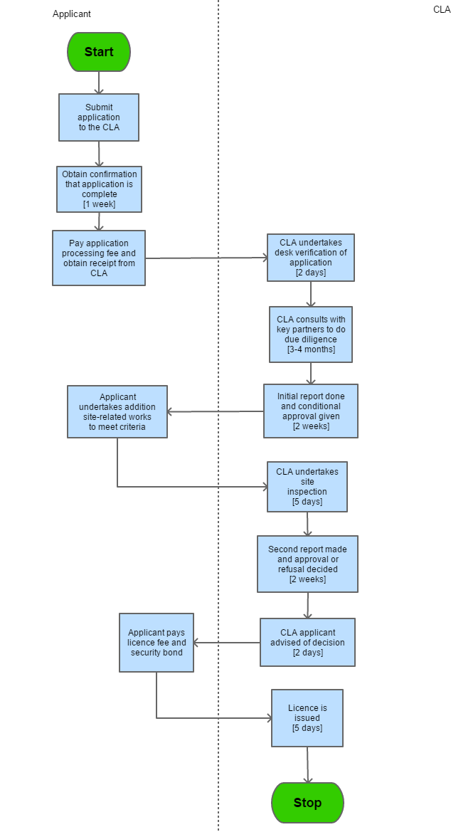
Process Steps
|
Step 1 |
Submit application to the CLA |
|
Step 2 |
Obtain confirmation that is complete (1 week) |
| Step 3 |
Pay application processing fee and obtain receipt from CLA
|
| Step 4 | CLA undertakes desk verification of application ( 2 days) |
| Step 5 |
CLA consults with key partners to do due diligence (3-4 months) |
| Step 6 |
Initial report is done and conditional approval is given (2 weeks) |
| Step 7 | Applicant undertakes addition site-related works to meet criteria |
| Step 8 | CLA undertakes site inspection (5 days) |
| Step 9 | Second report made and approval or refusal decided ( 2 weeks) |
| Step 10 | CLA applicant advised of decision (2 days) |
| Step 11 | Applicant pays licence fee and security bond |
| Step 12 | Licence is issued ( 5 days) |

| # | Title | Description | Issued By | File |
|---|---|---|---|---|
| 1 | Application for License (Form-1A) to Cannabis Licensing Authority | This Form is relevant to the application for License to Cannabis Licensing Authority | Cannabis Licensing Authority | |
| 2 | Application for License (Form - 1B) to Cannabis Licensing Authority (Supplemental Information) | This Form is relevant to the application for License to Cannabis Licensing Authority | Cannabis Licensing Authority | |
| 3 | Application for Occupational License (Group) (Cannabis Licensing Authority [Form 2A]) | This Form is relevant to the occupational application for License to Cannabis Licensing Authority | Cannabis Licensing Authority |
| # | Name | Description | Measure Type | Agency | Comments | Legal Document | Validity To | Measure Class |
|---|---|---|---|---|---|---|---|---|
| 1 | Licensing Overview for Cannabis - CLA | This Licencing overview falls under the remit of the Cannabis Licence Authority, MICAF under the Dangerous Drug Act. | Licensing Requirement | Cannabis Licensing Authority | This measure relates to the overview of the licensing cannabis | The Dangerous Drug Act | 9999-09-09 | Good |
Please share your feedback below and help us improve our content.