|
Category |
Cannabis Licence |
|
Responsible Agency |
Cannabis Licence Authority Address: 4th Floor, Pan Jam Building, Phone: (876) 596-2996 Email: info@cla.org.jm
|
|
Legal base of the Procedure |
The Dangerous Drug Act (Amendment) 2015 |
|
Processing time |
22-23 months |
|
Fee |
US$300 for individuals and US$500 for all others (For each licence) |
Required Information
|
No. |
Type of information |
Note |
| NB | DO NOT pay this fee until you are advised by the Authority to provide proof of payment. See Cannabis Licence Overview | |
|
1 |
Tax Compliance Certificate |
|
|
2 |
Land Title or documents granting authority to access or use of the property for growing ganja |
|
| 3 | Official Police Records – for Owner or all Directors, as well as for each employee Survey diagram of property and/or premises showing all distinct areas (with dimensions and partitions), including – but not limited to – entrance/exits, receival/loading areas and storage areas. Diagram does not have to be drawn to scale and should be on a single 8 ½ x 11 (letter-sized) paper |
|
| 4 | For Businesses/Companies/Cooperatives: Constituent Documents (e.g. Articles of Incorporation, Partnership Agreement, etc.) Certificate of Registration Evidence of Application (in the case of an Application under the Cooperative or Friendly Societies Act, not yet approved) |
Process Steps
|
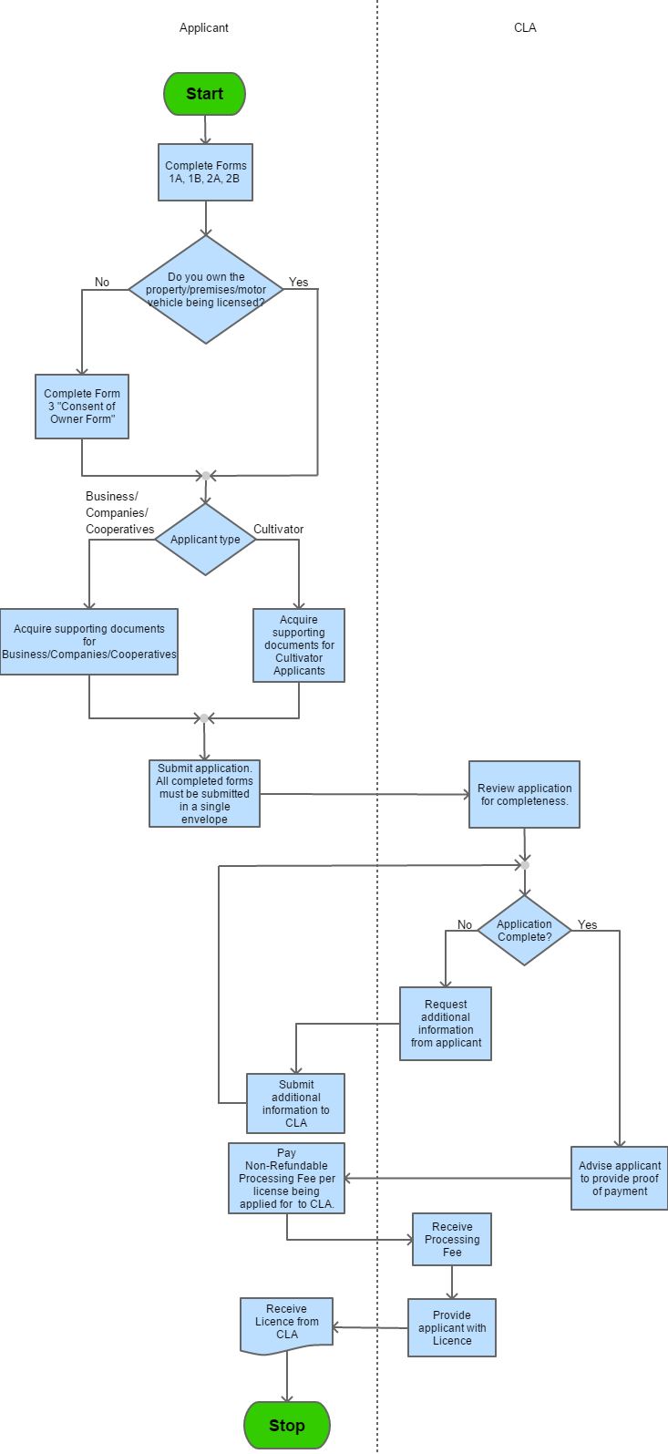
Step 1 |
Complete Forms 1A, 1B, 2A, 2B |
|
Step 2 |
If applicant does not own a property/ premises/motor vehicle being licensed then: (i) Applicant should complete Form 3 " Consent of Owner Form" |
| Step 3 |
If an applicant is a cultivator then : (i) Acquire supporting documents for Cultivators Applicants ii) Submit application. All completed forms must be submitted in a single envelope
If applicant owns or is a part of a Business/Companies/ Cooperatives then: (i) Acquire supporting documents for Business/Companies /Cooperatives (ii) Submit application. All completed forms must be submitted in a single envelope
|
| Step 4 | Application is then reviewed for completeness by the CLA |
| Step 5 |
If application is complete then: (i) Advise applicant to provide proof of payment (ii) Pay Non-Refundable Processing Fee per license being applied for to CLA (iii) Receive Processing Fee (iv) Provide applicant with Licence (v) Receive Licence from |
| Step 6 |
If application is not complete then: (i) Request additional information from applicant (ii) Submit additional information to CLA (iii)Application will be reviewed for completeness |

| # | Title | Description | Issued By | File |
|---|---|---|---|---|
| 1 | Application for License (Form-1A) to Cannabis Licensing Authority | This Form is relevant to the application for License to Cannabis Licensing Authority | Cannabis Licensing Authority | |
| 2 | Application for License (Form - 1B) to Cannabis Licensing Authority (Supplemental Information) | This Form is relevant to the application for License to Cannabis Licensing Authority | Cannabis Licensing Authority | |
| 3 | Application for Occupational License (Group) (Cannabis Licensing Authority [Form 2A]) | This Form is relevant to the occupational application for License to Cannabis Licensing Authority | Cannabis Licensing Authority |
| # | Name | Description | Measure Type | Agency | Comments | Legal Document | Validity To | Measure Class |
|---|---|---|---|---|---|---|---|---|
| 1 | License for Cultivator’s Tier-1 | Cultivate up to 1 acre (4,047 square metres) of land with ganja for medical, scientific and therapeutic purposes. | Licensing Requirement | Cannabis Licensing Authority | The 2015 amendments to the Dangerous Drugs Act allows you to handle ganja for medical, scientific and therapeutic purposes under a licensing regime. The Regulations therefore allow for the ability to cultivate, transport, process, and sell ganja and ganja products under a regulated licensing regime that includes licences across several categories and types. | The Food and Drugs Act | 9999-09-09 | Good |
| 2 | License for Cultivators Tier-2 | Cultivate between 1 and 5 acres (4,047 – 20, 235 square metres) of land with ganja for medical, scientific and therapeutic purposes. | Licensing Requirement | Cannabis Licensing Authority | The 2015 amendments to the Dangerous Drugs Act allows you to handle ganja for medical, scientific and therapeutic purposes under a licensing regime. The Regulations therefore allow for the ability to cultivate, transport, process, and sell ganja and ganja products under a regulated licensing regime that includes licences across several categories and types. | The Food and Drugs Act | 9999-09-09 | Good |
| 3 | License for Cultivators Tier-3 | Cultivate over 5 acres (20,235 square metres) of land with ganja for medical, scientific and therapeutic purposes. | Licensing Requirement | Cannabis Licensing Authority | The 2015 amendments to the Dangerous Drugs Act allows you to handle ganja for medical, scientific and therapeutic purposes under a licensing regime. The Regulations therefore allow for the ability to cultivate, transport, process, and sell ganja and ganja products under a regulated licensing regime that includes licences across several categories and types. | The Food and Drugs Act | 9999-09-09 | Good |
| 4 | Licence for Processing - Tier 1 | Process ganja for medical, scientific and therapeutic purposes, including the manufacturing of ganja based products, in a space of up to 200 square metres. | Licensing Requirement | Cannabis Licensing Authority | The 2015 amendments to the Dangerous Drugs Act allows you to handle ganja for medical, scientific and therapeutic purposes under a licensing regime. The Regulations therefore allow for the ability to cultivate, transport, process, and sell ganja and ganja products under a regulated licensing regime that includes licences across several categories and types. | The Food and Drugs Act | 9999-09-09 | Good |
| 5 | Licence for Processing - Tier 2 | Process ganja for medical, scientific and therapeutic purposes, including the manufacturing of ganja based products, in a space of over 200 square metres. | Licensing Requirement | Cannabis Licensing Authority | The 2015 amendments to the Dangerous Drugs Act allows you to handle ganja for medical, scientific and therapeutic purposes under a licensing regime. The Regulations, therefore, allow for the ability to cultivate, transport, process, and sell ganja and ganja products under a regulated licensing regime that includes licences across several categories and types. | The Food and Drugs Act | 9999-09-09 | Good |
| 6 | Requirement for Transport Licence - CLA | A Requirement for Transport Licence must be obtained from Cannabis Licensing Authority, MICAF prior to the transportation of Cannabis. All cannabis bein transported require a Transport Licence under the law- The Dangerous Drugs Act Regulations. | Licensing Requirement | Cannabis Licensing Authority | Transporters can apply for a Transport Licence fo Cannabis commercial or non-commercial/ domestic by visiting the Cannabis Licensing Authority. | The Dangerous Drugs Act Regulations | 9999-09-09 | Good |
| 7 | Requirement for a Retail Licence for Cannabis with facilities for consumption | A Retail Licence for Cannabis must be obtained from the Cannabis Licensing Authority retailing of Cannabis for consumption. All Cannabis for consumption imported require a Retail Licence for Cannabis under the law- The Dangerous Drugs (Cannabis Licensing Appeal Tribunal) Regulations 2018. | Licensing Requirement | Cannabis Licensing Authority | Cannabis retailers can apply for a Retail Licence for Cannabis fo Cannabis commercial or non-commercial/ domestic by visiting the Cannabis Licensing Authority. | The Dangerous Drugs (Cannabis Licensing Appeal Tribunal) Regulations 2018 | 9999-09-09 | Good |
| 8 | Requirements for Licensing of Retail outlets that do not have facilities for consumption | A Licensing of Retail outlets that do not have facilities for consumption must be obtained from the Cannabis Licensing Authority for retailing of Cannabis for consumption. All Cannabis Retails require a Licensing of Retail under the law- The Dangerous Drugs (Cannabis Licensing Appeal Tribunal) Regulations 2018. | Licensing Requirement | Cannabis Licensing Authority | Cannabis retailers can apply for a Licensing of Retail outlets that do not have facilities by visiting the Cannabis Licensing Authority. | The Dangerous Drugs Act Regulations | 9999-09-09 | Good |
| 9 | Requirements for Retail Licence for Therapeutic Use | A License for Requirements for Research and Development of Cannabis for Therapeutic Use must be obtained from the Cannabis Licensing Authority, MICAF Requirements for Research and Development of Cannabis for Therapeutic Use. All Requirements for Research and Development of Cannabis for Therapeutic Use require a for Cannabis Licensing under the law- The Dangerous Drugs (Cannabis Licensing Appeal Tribunal) Regulations 2018. | Licensing Requirement | Cannabis Licensing Authority | To provide therapeutic or spa services utilising ganja products | The Dangerous Drugs Act Regulations | 9999-09-09 | Good |
| 10 | Requirements for the Research and Development of Cannabis for Experimental Purposes | A License for Research and Development of Cannabis for Experimental Purposes must be obtained from the Cannabis Licensing Authority, MICAF retailing of Cannabis for the Research and Development of Cannabis for Experimental Purposes. All Research and Development of Cannabis for Experimental Purposes require a for Cannabis Licensing under the law- The Dangerous Drugs (Cannabis Licensing Appeal Tribunal) Regulations 2018. | Licensing Requirement | Cannabis Licensing Authority | To conduct research and development utilizing Ganga for experimental purposes. | The Dangerous Drugs Act Regulations | 9999-09-09 | Good |
| 11 | Requirements for the Licensing for the Research and Development of Cannabis for Analytical Services | Provide commercial services exclusively for the determination of any or all of the constituents, characteristics, quality or safety parameters of cannabis or cannabis products by accepted and/or accredited methods. | Licensing Requirement | Cannabis Licensing Authority | TO conduct analytical services utilizing Ganga. | The Dangerous Drugs Act Regulations | 9999-09-09 | Good |
Please share your feedback below and help us improve our content.