|
Category |
Export Certificate |
|
Responsible Agency |
Ministry of Industry, Commerce, Agriculture and Fisheries (Veterinary Services Division) Address: 193 Old Hope Road Kingston 6 Phone: (876) 977-2492, 876-977-2489 |
|
Legal base of the Procedure |
The Aquaculture, Inland and Marine Products and By-Products (Inspection, Licensing and Export) Act |
Required Information
|
No. |
Type of information |
Note |
|
1 |
Application form | |
| 2 | HACCP Plan | |
| 3 | Outline of good manufacturing processes | |
| 4 | maps and plans of the facility | |
| 5 | Specifications related to the construction of facilities and equipment. | |
| 6 |
Fees - $123,000 application and inspection fee - $35,000 or $20,000 - reinspection fee |
Process Steps
|
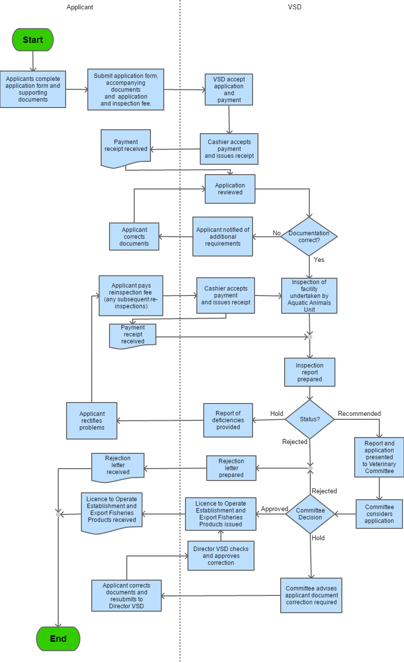
Step 1 |
Applicant completes and submit application form and supporting documents along with application and inspection fee. |
|
|
Step 2 |
VSD accepts application and payment and issues receipt to applicant | |
|
Step 3 |
VSD Reviews application |
|
|
Step 4 |
If Documentation is NOT CORRECT, applicant is notified of additional requirements and applicant corrects document. return to step 3. If documentation is CORRECT, see step 5 |
|
| Step 5 | VSD's Aquatic Animals Unit conducts an inspection of the facility and an inspection report prepared. | |
|
Step 6 |
If the status of the report is "Hold", continue from step 7. If the status of the application is "Rejected", continue from Step 9. If the status of the application is "Recommended", continue from Step 10. |
|
| Step 7 |
Report of deficiencies to be rectified are provided to applicant. |
|
| Step 8 | Applciant rectifies deficiences and pays reinspection fee to the cashier. (A reinspection fee is paid for any subsequent reinspection). return to step 5. | |
| Step 9 |
Rejection letter is prepared and given to applicant. |
|
| Step 10 |
Report and application presented to Veterinary Committee |
|
| Step 11 | Committee considers application | |
| Step 12 |
If the committee's decision on the application is "Approved", Licence to Operate Establishment and Export Fisheries Products is issued to applicant. If the committee's decision on the application is "Rejected", see step 9. If the committee's decision on the application is "Hold", the committee advises the applicant that document correction required |
|
| Step 13 | Applicant makes the necessary corrections and resubmits to the Director at VSD | |
| Step 14 | Director at VSD checks and approves corrections and a Licence to Operate Establishment and Export Fisheries Products is issued to applicant . |

| # | Title | Description | Issued By | File |
|---|
| # | Name | Description | Measure Type | Agency | Comments | Legal Document | Validity To | Measure Class |
|---|---|---|---|---|---|---|---|---|
| 1 | Licensing of Fisheries Processing Establishment | Applicants must obtain a licence prior to the establishment fishery processing plant in Jamaican. Operators of fishery processing plants are required to get a licence under the law -Fisheries Act 2018 | Licensing Requirement | Ministry of Industry, Investment and Commerce (MIIC) | Applicants must obtain a licence from the Fisheries Division | The Fisheries Act | 9999-09-09 | Good |
Please share your feedback below and help us improve our content.