|
Category |
Export Certificate |
|
Responsible Agency |
Ministry of Industry, Commerce, Agriculture and Fisheries (Veterinary Services Division) Address: 193 Old Hope Road Kingston 6 Phone: (876) 977-2492, 876-977-2489 |
|
Legal base of the Procedure |
The Trade Act |
Required Information
|
No. |
Type of information |
Note |
|
1 |
Applicant must first be registered with JAMPRO |
Process Steps
|
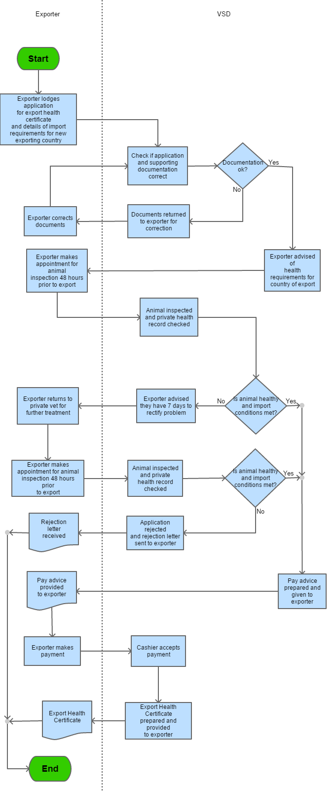
Step 1 |
Exporter lodges application for Export Health Certificate along with details of import requirements for new exporting country. |
|
|
Step 2 |
VSD verifies application and supporting documents | |
|
Step 3 |
If the application is NOT CORRECT, the documents are returned to the exporter for correction; Exporter corrects documents. Return to Step 2 If the application is Correct, the exporter is advised of health requirements for country of export. |
|
|
Step 4 |
Exporter makes an appointment for animal inspection 48 hours prior to export |
|
|
Step 5 |
Animal inspected by VSD and private health record checked |
|
| Step 6 |
If the animal NOT healthy and import conditions are NOT met, Exporter is advised they have 7 days to rectify the problem. See Step 7. If the animal IS healthy and import conditions ARE met, VSD prepares pay advice and gives to exporter. See Step 8. |
|
| Step 7 | Exporter returns to private vet for further treatment, after which, an appointment for inspection 48hrs prior to export must be ade to the VSD. VSD will inspect animal and check private health record. Return to Step 6. | |
| Step 8 |
Exporter makes payment to cashier |
|
| Step 9 |
Export Health Certificate prepared and provided to the exporter |

| # | Title | Description | Issued By | File |
|---|---|---|---|---|
| 1 | Application for Export Health Certificate | This form is to be completed with the particulars of the exporter and a description of the commodity being exported | Veterinary Service Division |
| # | Name | Description | Measure Type | Agency | Comments | Legal Document | Validity To | Measure Class |
|---|---|---|---|---|---|---|---|---|
| 1 | Certification for the Exportation Dogs ,Cats and Birds (VSD) | An Export Licence is required to export any goods out of Jamaica. An Export Licence should be sought prior to the exportation of any Dogs, Cats or Birds. | Inspection Requirement | Ministry of Agriculture and Fisheries | This measure connects to all matters that relate to the certification of live animals (dogs, cats, and birds) exported by Jamaica | Trade Act | 9999-09-09 | Good |
Please share your feedback below and help us improve our content.