Category

 Procedure 

Responsible Agency       

Jamaica Trade Board Limited 

Address: 10th Floor, Air Jamaica Building 

72 Harbour Street 

Kingston 

Phone: 876-967-0507, 1-888-367-8247

Legal base of the Procedure

The Trade Act

 

Required Information

No.

Type of information

Note

1

 Weblink to Electronic Single Window   

 

Process Steps

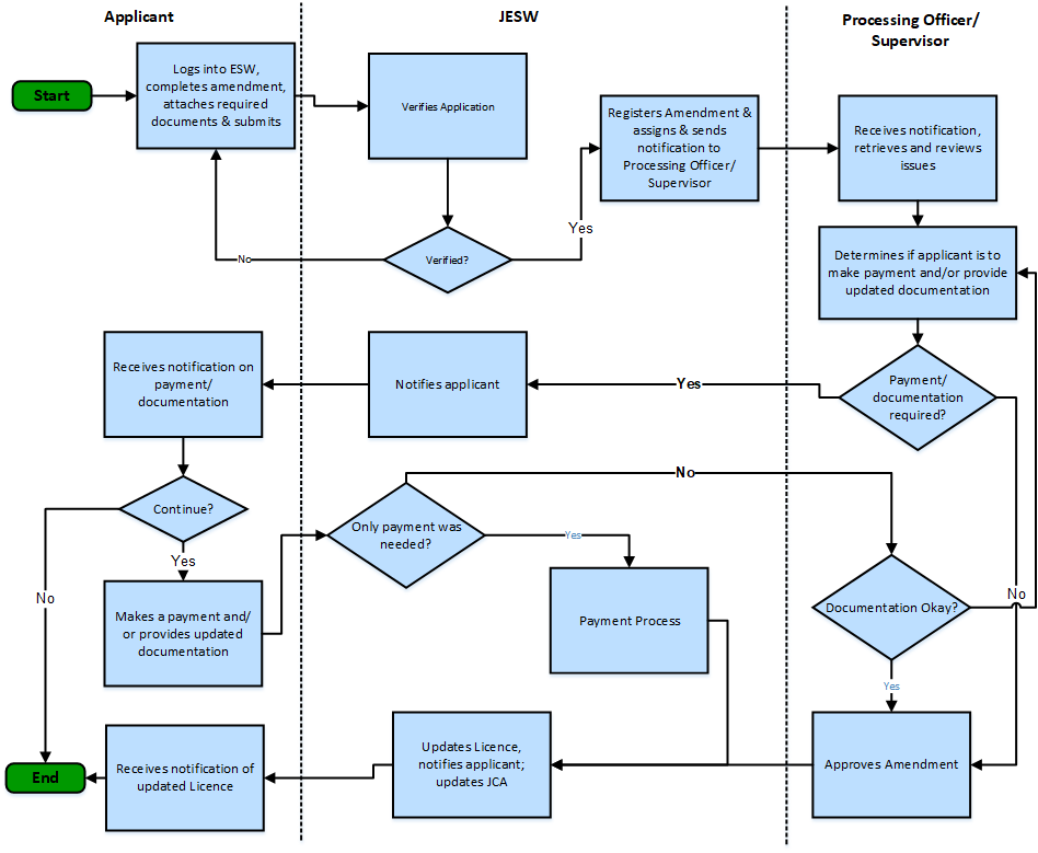
This process covers the application to amend submissions made to TBL/ESW

THE TRADE BOARD LTD:  Amendment Process

Step

Actor/Person

Task Description

1

Applicant

Submits Amendment in ESW along with any required attachments

2

JSWIFT

Verifies, registers Amendment, assigns Unique Reference Number and assigns to Processing Officer/Supervisor officer

3

Processing Officer / Supervisor

Receives notification, retrieves and reviews to determine if additional information or payment is required or if Amendment is to be rejected;

(a) If the payment is required, then approves Amendment with ‘Payment Required’ Status

(b) If additional documentation is required, re-routes amendment back to applicant for updating

(c) If no payment or additional information is required, approves Amendment with ‘No Payment Required’ status, then proceed to step 4

4

JSWIFT

Updates Licence, sends notification to Applicant and to JCA

5

Applicant

Receives notification of updated licence

If Application Not Verified – From Step 2

i

JSWIFT

Notifies Applicant of missing information or document

ii

Applicant

Updates Application and re-submits; return to step 2 of normal flow

Where Payment is required

i

Applicant

Receives notification regarding payment being required and makes payment

iiJSWIFT

 

Updates Licence, sends notification to Applicant and to JCA,  continue to step 5

Where Additional Documentation Required

i

Applicant

  • If the Applicant wishes to continue, updates Amendment with details required and re-submits; return to step 3
  • If applicant does not wish to continue, then process ends

 

Forms
# Title Description Issued By File
Measures
# Name Description Measure Type Agency Comments Legal Document Validity To Measure Class
Have you found this information useful ?
Please share your feedback below and help us improve our content.