|
Category |
Export Certificate |
|
Responsible Agency |
Veterinary Services Division, MAF Address: 193 Old Hope Road, Kingston 6 Phone: (876) 977-2489/ 977-2492 Email: vsdpermits@gmail.com |
|
Legal base of the Procedure |
The Animals (Diseases and Importation) Act |
Required Information
|
No. |
Type of information |
Note |
|
1 |
Taxpayer Registration Number (TRN) |
For overseas of Non–Jamaican nationals a TRN is NOT required and applicants are required to enter a 9 digit (999999999) code |
|
2 |
Contact details: name, address, telephone, and email address(s) |
Process Steps
|
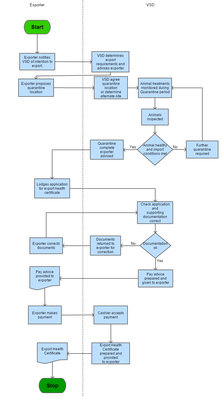
Step 1 |
Notify VSD of intention to export |
|
Step 2 |
VSD advises exporter of export requirements |
|
Step 3 |
Exporter identifies quarantine location |
|
Step 4 |
VSD agrees on quarantine location or determines alternate sights |
|
Step 5 |
VSD monitors animal treatments during the Quarantine period |
| Step 6 | Animals inspected by VSD |
| Step 7 |
If the animal is determined to be healthy and import conditions are met, then the Quarantine is completed and exporter notified. If the animal is NOT deemed to be healthy OR DOES NOT meet import conditions, further Quarantine required. Return to Step 5. |
| Step 8 | Exporter Lodges application for Health Certificate |
| Step 9 | VSD validates application and supporting documentation |
| Step 10 |
If the documentation is deemed to be INVALID, they will be returned to the exporter for correction. Exporter corrects documents and resubmits application. Return to step 9. If the documentation is deemed to be VALID, VSD will prepare pay advice which will be given to exporter. |
| Step 11 | Exporter makes payment to the cashier |
| Step 12 | Export Health Certificate prepared and provided to exporter |

| # | Title | Description | Issued By | File |
|---|---|---|---|---|
| 1 | Application for Export Health Certificate | This form is to be completed with the particulars of the exporter and a description of the commodity being exported | Veterinary Service Division |
| # | Name | Description | Measure Type | Agency | Comments | Legal Document | Validity To | Measure Class |
|---|---|---|---|---|---|---|---|---|
| 1 | Certification for the Exportation of Horse , Food Animals | An Export Licence is required to export any goods out of Jamaica. An Export Licence should be sought prior to the exportation of Horses and Food Animals. | Licensing Requirement | Ministry of Agriculture and Fisheries | This measure connects to all matters that relate to the certification of live animals (horse and food animals ) exported by Jamaica | Trade Act | 9999-09-09 | Good |
Please share your feedback below and help us improve our content.