|
Category |
Procedure |
|
Responsible Agency |
Plant Quarantine Division Address: 193 Old Hope Road Kingston 6 Phone: 876-977-0637, 977-6401 |
|
Legal base of the Procedure |
The Plant Quarantine Act |
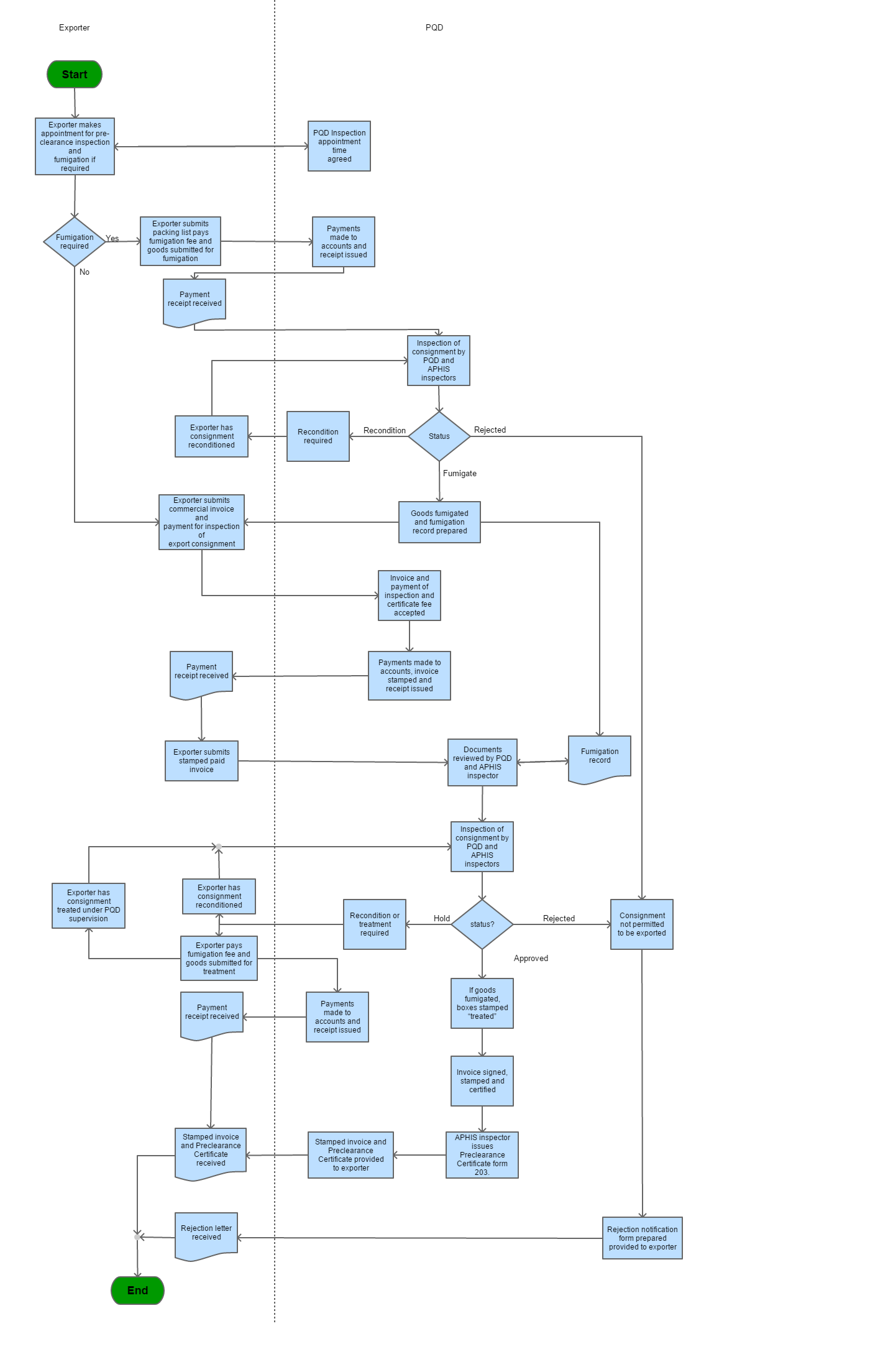
Process Steps
|
Step 1 |
Exporter makes an appointment for preclearance inspection and fumigation if required |
|
|
Step 2 |
PQD Inspection appointment time agreed | |
|
Step 3 |
If fumigation required then: i) Exporter submits packing list pays fumigation fee and goods submitted for fumigation ii) Payments made to the accounts and receipts are issued iii) Payment receipt received iv) Inspection of consignment by PQD and APHIS inspectors If fumigation is not required then: i) Exporter submits commercial invoice and payment for inspection of export consignment ii) Invoice and payment of inspection and certificate fee accepted iii) Payment made to accounts invoice stamped and receipt issued |
|
|
Step 4 |
If goods should be is reconditioned then: i)Reconditioned required ii) The exporter has consignment reconditioned iii) Inspection of consignment by PQD, and APHIS inspectors If goods are rejected then: i) Consignment not permitted to be exported ii) Rejection notification form prepared provided to the exporter iii) Rejection letter is received If goods should be fumigated then: i) Goods are fumigated and Fumigation record are prepared ii) Exporter submits commercial invoice and payment for inspection of export consignment iii) Invoice and payment of inspection and certificate fee accepted iv) Payment made to accounts invoice stamped and receipt issued v) Payment receipt is received vi) Exporter submits stamped paid invoice vi) Documents are reviewed by PQD and APHIS Inspector vi) Fumigation record
|
|
| Step 5 | Inspection of consignment by PQD and APHIS inspectors | |
| Step 6 |
If goods are rejected then : i) Consignment not permitted to be exported ii) Rejection notification form prepared provided to the exporter iii) Rejection letter is received If goods are approved then: i) If goods are fumigated boxes stamped "treated" ii) Invoice signed stamped and certified iii) APHIS Inspectors issues Preclearance Certificate form 203 iv) Stamped invoice and Preclearance Certificate provided to the exporter v) Stamped Invoice and Preclearance Certificate received If goods are held then: i) Recondition or treatment is required ii) Exporter pays fumigation fee and goods submitted for treatment iii) The exporter has consignment treated under PQD supervision iv) The exporter has consignment reconditioned v) Payments made to accounts and receipt issued vi) Payment receipt received vii) Stamped Invoice and Preclearance Certificate received
|

| # | Title | Description | Issued By | File |
|---|
| # | Name | Description | Measure Type | Agency | Comments | Legal Document | Validity To | Measure Class |
|---|---|---|---|---|---|---|---|---|
| 1 | Certification of Pre Clearance of Goods (PQD) | Pre-Clearance goods must be certified by the PQD to satisfy the requirements for goods to be stored for export or import. The Minister, through the Plant Quarantine Act, reserves the right to prescribe certification measures for the import and export of plants and plant products. | Registration Requirement | Plant Quarantine Division | Applicants can register with the Plant Quarantine Divison at MICAF | The Preclearance Programme | 9999-09-09 | Good |
Please share your feedback below and help us improve our content.