|
Category |
Procedure |
|
Responsible Agency |
National Compliance and Regulatory Authority Address: 19 Hope Road Kingston 10 Phone: 876-618-1534 |
|
Legal base of the Procedure |
The Standards Act |
| Fees |
REHABILITATION FEES 40 ft. container - $70,000 ½ x 40 ft. container - $35,000 ¼ 40 ft. container - $17, 500
20 ft. container - $35,000 ½ x 20 ft. container - $17, 500 ¼ x 20 ft. container - $8, 500 |
Required Information
|
No. |
Type of information |
Note |
|
1 |
Importer Tax Registration Number (TRN) Application Form, Invoice, Consignee (Name, TRN, Address), Consignor (Name, Address), Product Description (Name, Brand, Model Number), Commodity Code, Manufacturer (Name, Address), eSad Registration Number, Container Number, Country of Origin, |
Process Steps
|
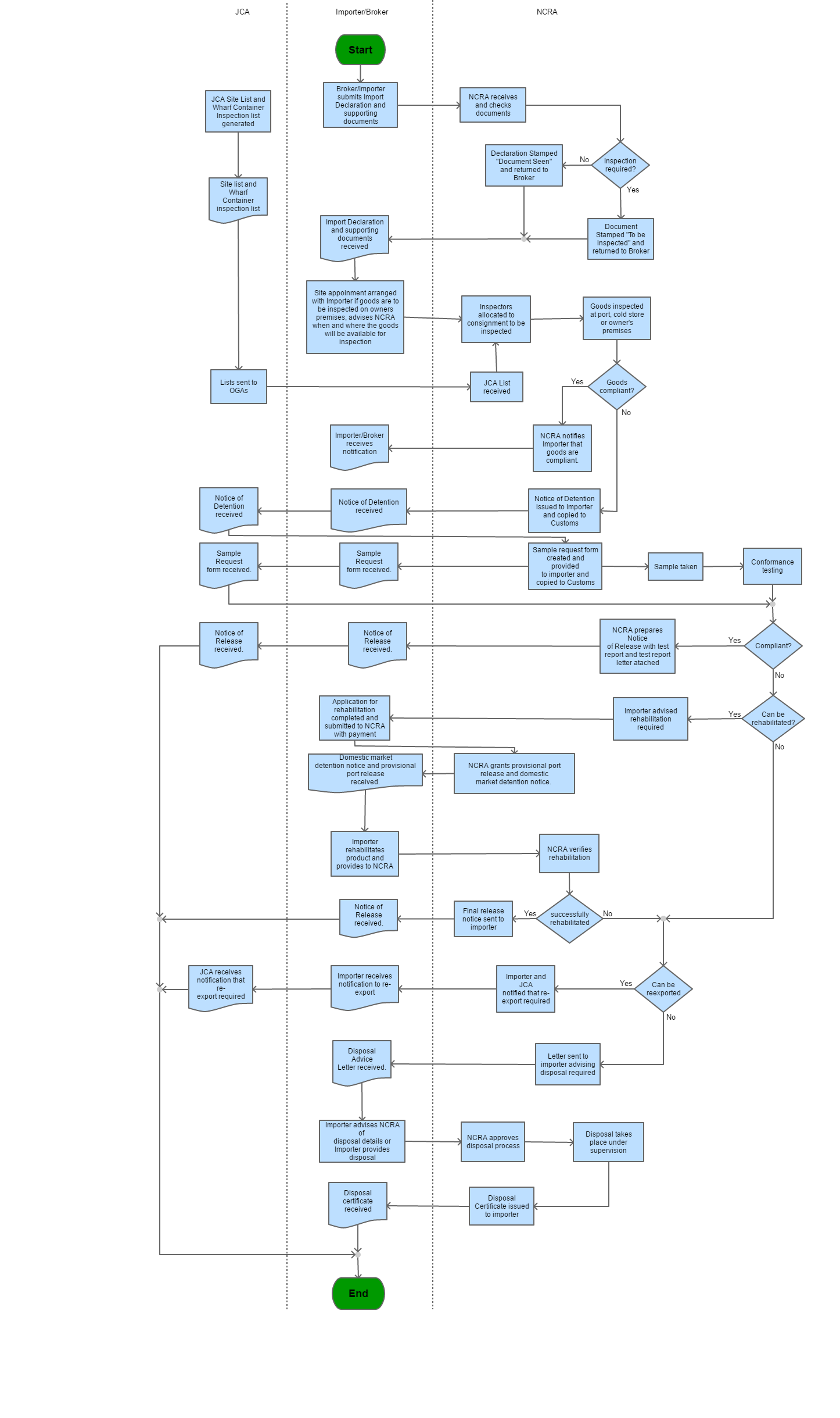
Step 1 |
Broker/Importer submits Import Declaration and supporting documents |
|
|
Step 2 |
NCRA receives and checks documents | |
|
Step 3 |
If an inspection is required then: i) Document Stamped " To be inspected " and returned to Broker If no inspection is required then: i) Declaration Stamped "Document Seen" and returned to Broker ii) Import Declaration and Supporting documents received iii) Broker advises NCRA when goods available for inspection |
|
|
Step 4 |
Site Appointment arranged with Importer if goods are to be inspected on owner’s premises | |
| Step 5 | Inspectors allocated to consignment to be inspected | |
| Step 6 | Goods inspected at the port, cold store or owner premises | |
| Step 7 |
If goods are compliant then : i) NCRA notifies importer that goods are compliant ii) Importer/Broker receives notification If goods are not compliant i) Notice Detention issued to the importer and copied to Customs ii) Notice of Detention received by the broker iii) Notice of Detention by JCA iv) Sample request form created and provided to the importer and copied to Customs v) Sample request form received by the importer vi) Sample request form received by the JCA vii) A sample will be taken for conformance testing |
|
| Step 8 |
If goods are compliant then: i) NCRA prepares Notice of Release with test report letter attached ii) Notice of Release received by the importer iii) Notice of Release received by JCA If goods are not then i) Goods may have to be rehabilitated |
|
| Step 9 |
If goods can be rehabilitated then: i) Importer advised rehabilitation required ii) Application for rehabilitation completed and submitted to NCRA iii) NCRA grants a provisional release for rehabilitation and issues domestic market detention iv) Importer rehabilitates product and provides to NCRA v) NCRA verifies rehabilitation If goods cannot be rehabilitated then: i) Goods may be considered for re-export
|
|
| Step 10 |
If the good was successfully rehabilitated then: i) Final Release advise is sent to the importer ii) Notice of Release is received If the good was not successfully rehabilitated then: i) Goods may be considered for re-export |
|
| Step 11 |
If goods are compliant after testing i) Importer and JCA notified that re-exported required ii) Importer receives notification for re-export iii) JCA receives notification that re-exported required If goods cannot be re-exported then: i) Letter sent to importer advising disposal ii) Disposal Advice Letter received iii) Importer advises disposal details to NCRA iv) NCRA agree to disposal process v) Disposal takes place under the supervision vi) Disposal Certificate issued to the importer vii) Disposal certificate received |

| # | Title | Description | Issued By | File |
|---|---|---|---|---|
| 1 | Goods Declaration Form | C86 - Goods Declaration Form | Jamaica Customs Department (JCA) |
| # | Name | Description | Measure Type | Agency | Comments | Legal Document | Validity To | Measure Class |
|---|---|---|---|---|---|---|---|---|
| 1 | Inspection of commodities at ports of entry (NCRA) | The National Compliance and Regulatory Authority (NCRA) has the responsibility to make arrangements for the inspection of commodities, processes and practices to ensure the maintenance of standards. | Inspection Requirement | National Compliance and Regulatory Authority (NCRA) | The Bureau of Standards (NCRA) has the responsibility to make arrangements for the inspection of commodities, processes and practices to ensure the maintenance of standards. | The Standards (Labelling of Processed Food) Regulations, 1974 | 9999-09-09 | Good |
Please share your feedback below and help us improve our content.