|
Category |
Procedure |
|
Responsible Agency |
Plant Quarantine Division Address: 193 Old Hope Road Kingston 6 Phone: 876-977-0637, 977-6401 |
|
Legal base of the Procedure |
The Plant Quarantine Act |
Required Information
|
No. |
Type of information |
Note |
|
1 |
Importer Tax Registration Number (TRN) Application Form, Total Weight of Goods, Production Information, Consignor Information | |
| 2 |
Weight doesn't exceed 10,000kg: Permit Fee- $ 1,500; Inspection Fee - $ 5,000 (per container) Weight between 10,001kg - 25,000kg: Permit Fee- $ 3,000; Inspection Fee - $ 8,000 (per container) Weight in excess of 25,00kg: Permit Fee- $ 4,500; Inspection Fee - $ 15,000 |
Fee structure |
| 3 | PHYTOSANITARY INSPECTIONS (Non-commercial): $1,000.00 BREACH: $50,000.00 CERTIFICATION OF NEW PACK HOUSE: $5,000.00 RE-CERTIFICATION OF PACK HOUSE: $3,000.00 AMMENDMENT TO IMPORT PERMIT: $1,000.00 ON-LINE PERMIT DONE BY PQ STAFF: $1,000.00 |
Other charges |
Process Steps
|
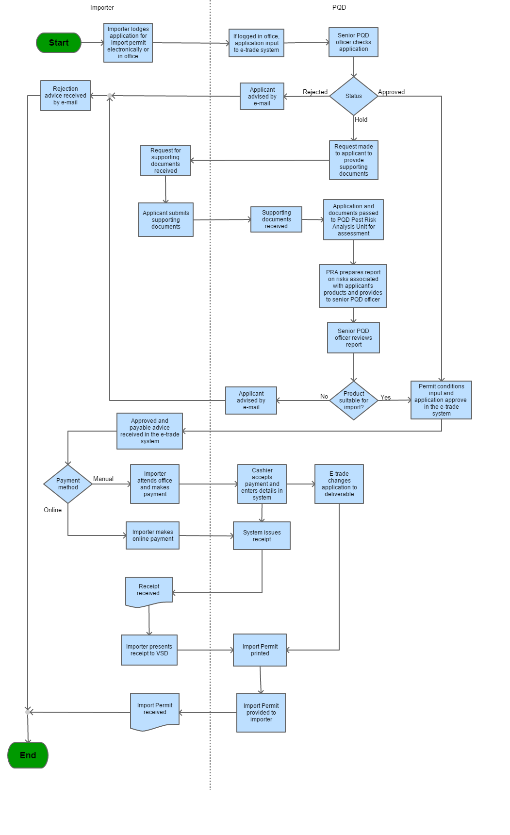
Step 1 |
Importer lodges application for import permit electronically |
|
|
Step 2 |
Applicants can apply on JSWIFT click here | |
|
Step 3 |
Senior PQD officer checks application |
|
|
Step 4 |
If status is rejected then: (i) The applicant is advised by email (ii) Rejection advice is received by email If status is approved then: (i) Permit conditions input and application approved in the JSWIFT system (ii) Approved and payable advice received in the e-trade system If the payment method is manual then: (a) (i) Importer attends office and makes payment (a) (ii) The cashier accepts payment and enters details in system (a) (iii) System issues receipt (a) (iv) E-trade changes the application to deliverable (a) (v) Import Permit is printed (a) (vi) The import permit is provided to the importer (a) (vii) The Import Permit is received If the payment method is online then: (b) (i) Importer makes an online payment (b) (ii) System issues receipt (b) (iii) The receipt is issued (b) (iv) Importer presents receipt to PQD (b) (v) Import Permit is printed (b) (vi) Import Permit provided to the importer (b) (vii) Import Permit is received |

| # | Title | Description | Issued By | File |
|---|---|---|---|---|
| 1 | Phytosanitary Import Permit Request | Application for Phytosanitary import permit (This includes flowers, horticulture, seeds , silica, sand, aggregates, citrus, orange, ginger , spices , potato, yam, herbs , roots fruits, vegetables , coconut , cocoa ,coffee and other plants specimens) | Ministry of Industry, Investment and Commerce (MIIC) |
| # | Name | Description | Measure Type | Agency | Comments | Legal Document | Validity To | Measure Class |
|---|---|---|---|---|---|---|---|---|
| 1 | Plant Import Permit | A permit is required from the Plant Quarantine Division of MICAF prior to the unloading of any plant, hay, straw or fodder imported into Jamaica. The permit must be acquired prior to the unloading at the port of entry. Permits may be applied for through the MOAT portal. https://www.moatrade.gov.jm/MOA/. | Permit Requirement | Plant Quarantine Division | Importers can pay online using a credit card or at the cashier at either complexes or the Plant Quarantine Head Office. ( The items that require an import permit are seeds, coffee, cocoa, silica, sand, banana, citrus, orange, lime, ginger, spices, potato, yam, herbs, roots plants, flowers, horticulture, fruits, vegetables) | The Plants Quarantine Act | 9999-09-09 | Good |
Please share your feedback below and help us improve our content.