|
Category |
Procedure |
|
Responsible Agency |
Food Storage and Prevention of Infestation Division Address: 15 Gordon Town Road Kingston 6 Phone: 876-927-1929-30, 876-977-6816-20 Email:fs.admin@cwjamaica.com |
|
Legal base of the Procedure |
The Food Storage and Prevention of Infestation Act
|
Required Information
|
No. |
Type of information |
Note |
|
1 |
Import Declaration Form, Bill of Lading or AWB, Invoice, TCC, TRN, GCT Certificate and where required import permit, certificate of origin, health certificate |
Process Steps
|
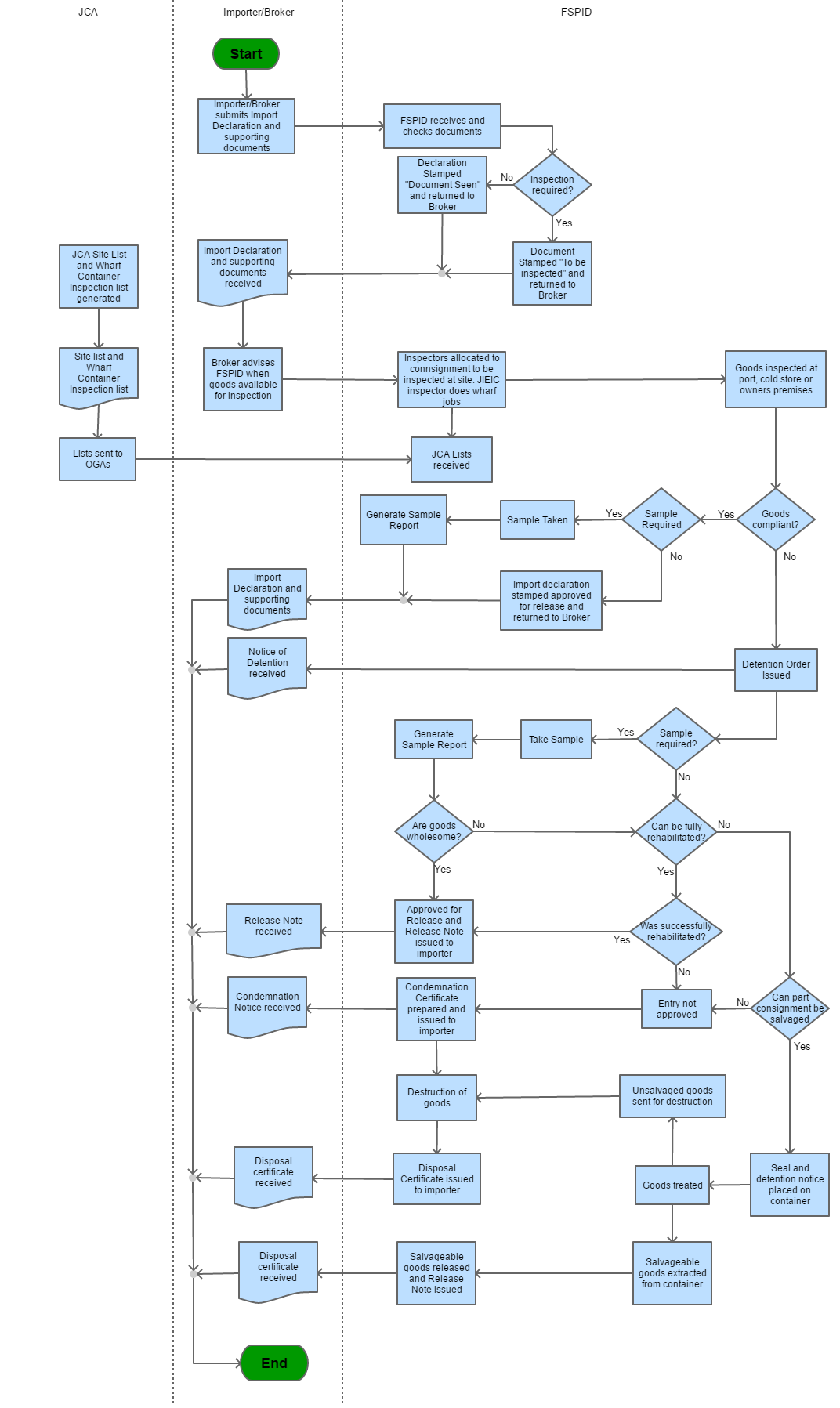
Step 1 |
Broker/ Importer submits Import Declaration and supporting documents |
|
|
Step 2 |
FSPID receives and checks documents | |
|
Step 3 |
If inspection is not required then: (i) Declaration is stamped, "Document Seen" is seen and returned to the Broker (ii) Import Declaration and supporting documents received If inspection is required then: (i) Document Stamped " To be Inspected" and returned to Broker |
|
|
Step 4 |
Import Declaration and supporting documents received |
|
|
Step 5 |
Broker advises FSPID when goods available for inspection | |
| Step 6 | Jamaica Customs Agency Site List and Wharf Container Inspection List is generated | |
| Step 7 |
The list is sent to the OGAs |
|
| Step 8 |
JCA Lists is received |
|
| Step 9 |
Inspectors allocated to consignment to be inspected at site. JIEIC inspector does wharf jobs |
|
| Step 10 |
Goods inspected at port, cold store or owner's premises |
|
| Step 11 |
If there is a good compliant then: (i) If a sample is required then (a ) (i) A sample is taken (a)(ii) A sample is generated (b) If a sample is not required (b) (i) Import declaration stamped and approved for release and returned to Broker (b) (ii) Import Declaration and supporting documents If there is no good complaint then: (i) Detention order is issued (ii) Notice of Detention received |
|
| Step 12 |
If a sample is required then : (i) A sample is taken (ii) Generate Sample Report If goods are wholesome then: (a) (i) Approved for release and a Release Note is issued to the importer (a) (ii) Release Note received If a sample is not required then: If the good cannot successfully be rehabilitated then: (b) (i) The entry is not approved (b) (ii) Condemnation Certificate prepared and issued to the importer (b) (iii) Condemnation Notice received (b) (iv) Unsalvageable goods are sorted for destruction (b) (v) Destruction of goods (b) (vi) Disposal Certificate issued to the importer (b) (vii) Disposal Certificate received If the good can be a part of consignment be salvaged then: (c) (i) Seal and detention notice placed on a container (c) (ii) Goods treated (c) (iii) Salvageable goods extracted from the container (c) (iv) Salvageable goods released and Release Note issued (c) (v) Release Note received
|

| # | Title | Description | Issued By | File |
|---|---|---|---|---|
| 1 | Goods Declaration Form | C86 - Goods Declaration Form | Jamaica Customs Department (JCA) |
| # | Name | Description | Measure Type | Agency | Comments | Legal Document | Validity To | Measure Class |
|---|---|---|---|---|---|---|---|---|
| 1 | Import Inspection ( Food Storage & Prevention of Infestation Division) | The importation of processed food products requires products to be inspected by a Food Storage & Prevention of Infestation inspector from the Food Storage & Prevention of Infestation Division the of Ministry of Industry Commerce Agriculture and Fisheries (MICAF) after the importation of plant products in Jamaica. Any plant products are required under the law- The Food Storage and Prevention Act 1958 | Inspection Requirement | Food Storage and Prevention of Infestation (FSPID) | Processed food products must be inspected by the Food Storage & Prevention of Infestation Division (FSPID) division | The Food Storage and Prevention of Infestation Act | 9999-09-09 | Good |
Please share your feedback below and help us improve our content.