|
Category |
Export Permit |
|
Responsible Agency |
Banana Industry Board Address: 10 South Ave, Kingston Gardens, Kingston 4 Phone: (876) 922-5490 Email: bananaboard@cwjamaica.com |
|
Legal base of the Procedure |
Agricultural Produce Act |
|
Processing time |
N/A |
|
Fee |
Permit fee |
Required Information
| NB | For applicants to receive preferential treatment for products within the CARICOM/ Canada/ USA market the must complete a Trade Board Product Analysis Form | |
|
No. |
Type of information |
Note |
| 1 | Company details, export description, quantities | |
| 2 | Deposit slip/ confirmation number (If bank payment was made) | |
| 3 | Declaration for each shipment |
Process Steps
|
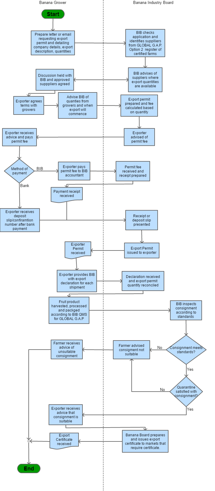
Step 1 |
Prepare a letter or email requesting an export permit and detailing company details, export description, quantities |
|
Step 2 |
Discuss and agree on suppliers with BIB based on suppliers where available export quantities |
|
Step 3 |
Agree on terms with growers and advise BIB of quantities from growers and when export will commence. |
|
Step 4 |
BIB prepares permit and determines quantity based fees. |
|
Step 5 |
Pay determined fee |
| Step 6 | Make payment directly to BIB or through deposit at a bank |
| Step 7 | If payment was made via bank present deposit slip/confiramtion number or receipt, if paid directly to casheir, to BIB. |
| Step 8 | Receive export permit from BIB |
| Step 9 | Provide BIB with export declaration of each shipment |
| Step 10 | Harvest fruit product, process and package according to BIB QMS for GLOBAL G.A.P |
| Step 11 | BIB inspects consignment according to standards and evaluates whether quarantine is satisfied with consignment |
| Step 12 |
If consignment either does not meet standards or quarantine not satisfied with consignment, the farmer is advised. If consignment meets both the standards and the quarantine is satisfied with the consignment, the exporter is notified of suitability |
| Step 13 | BIB prepares and issues export certificate to markets that require certificate |
| Step 14 | Collect certificate from BIB |

| # | Title | Description | Issued By | File |
|---|
| # | Name | Description | Measure Type | Agency | Comments | Legal Document | Validity To | Measure Class |
|---|---|---|---|---|---|---|---|---|
| 1 | Banana Export Permit and Certificate | No person is permitted to export banana without the expressed permission of the Banana Board. An Export Permit must be attained from the Banana Board prior to the exportation of any banana. Alternatively, the Board may purchase bananas at the current price from the banana farmer following an inspection. | Permit Requirement | The Banana Board | The Banana Board inspects and purchases bananas for export. However, if an individual/company wishes to export bananas, they may obtain an Export Permit from the board. | The Banana Board Act | 9999-09-09 | Good |
Please share your feedback below and help us improve our content.