|
Category |
Release Permit |
|
Responsible Agency |
Jamaica Agricultural Commodities Regulatory Authority (JACRA) Address: 1 Willie Henry Drive, P.O. Box 508, Kingston 13 Phone: (876) 758–1259 Email: dataco-ordinator@jacra.org |
|
Legal base of the Procedure |
The JACRA Act |
|
Processing time |
N/A |
|
Fee |
CESS (Conditional) |
Required Information
|
No. |
Type of information |
Note |
| 1 | Bill of Lading and Invoice |
Process Steps
|
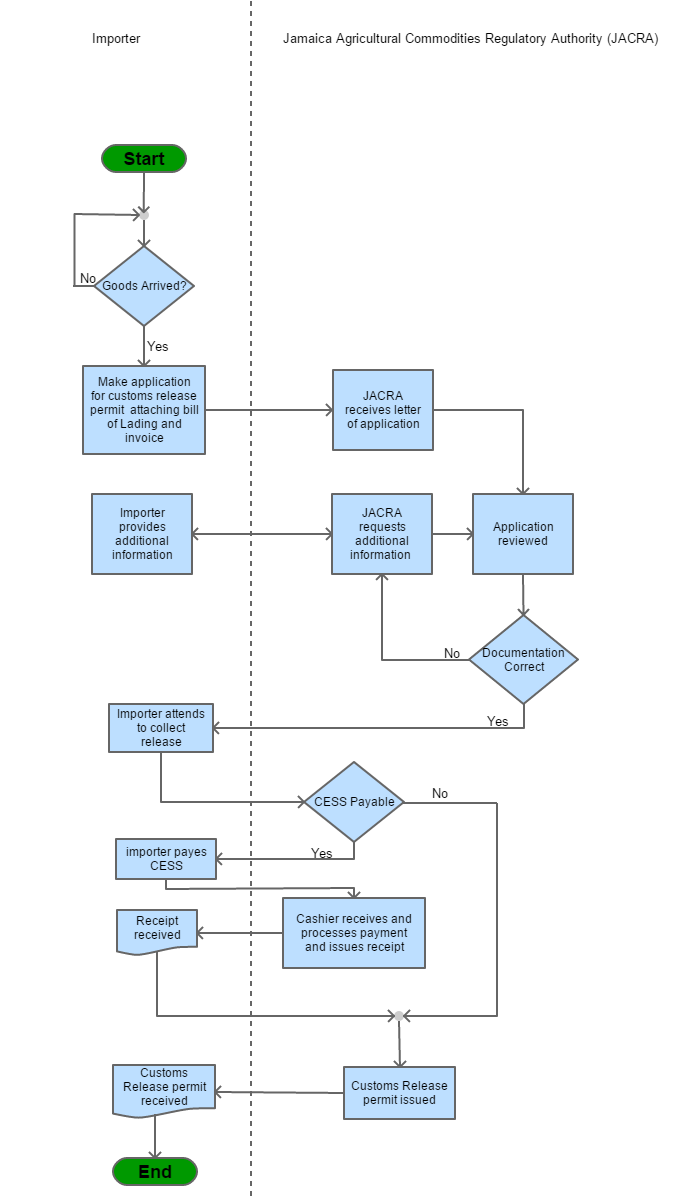
Step 1 |
When goods arrive, make application for customs release permit, attach Bill of Lading and Invoice |
|
Step 2 |
Provide additional information should JACRA request additional information after Step 1 has been completed |
|
Step 3 |
If No additional information is requested, collect release from JACRA |
|
Step 4 |
If JACRA determines CESS is payable, pay determined CESS fee to the cashier and collect receipt. If JACRA determines CESS is not payable, skip this step. |
|
Step 5 |
Collect Customs Release Permit. |

| # | Title | Description | Issued By | File |
|---|
| # | Name | Description | Measure Type | Agency | Comments | Legal Document | Validity To | Measure Class |
|---|---|---|---|---|---|---|---|---|
| 1 | Permit for the Custom Release of Coconuts | A coconut customs release permit needs to be obtained from the Jamaica Agricultural Commodities Regulatory Authority (JACRA) prior to the sale and importation of coconut in Jamaica. Coconut and its by-products requires an export licence under the law - Jamaica Agricultural Commodities Regulatory Authority (JACRA) Act 2017 | Permit Requirement | Jamaica Agricultural Commodities Regulatory Authority (JACRA) | Importers can apply for the customs release form through Jamaica Agricultural Commodities Regulatory Authority (JACRA) | The Jamaica Agricultural Commodities Regulatory Authority (JACRA) Act | 9999-09-09 | Good |
Please share your feedback below and help us improve our content.