|
Category |
Export Licence |
|
Responsible Agency |
Jamaica Agricultural Commodities Regulatory Authority Address: 1 Willie Henry Drive , P.O. Box Kingston 13 Jamaica Phone: 876 - 758-1259 Email: dataco-ordinator@jacra.org |
|
Legal base of the Procedure |
The Jamaica Agricultural Commodities Regulatory Act |
|
Processing time |
|
|
Fee |
$ 500 |
Required Information
|
No. |
Type of information |
Note |
|
1 |
Jamaica Promotions Corporation (JAMPRO) certificate, and Bureau of Standards of Jamaica (BSJ) certificate |
|
|
2 |
Contact details: name, address, telephone, and email address(s) |
Process Steps
|
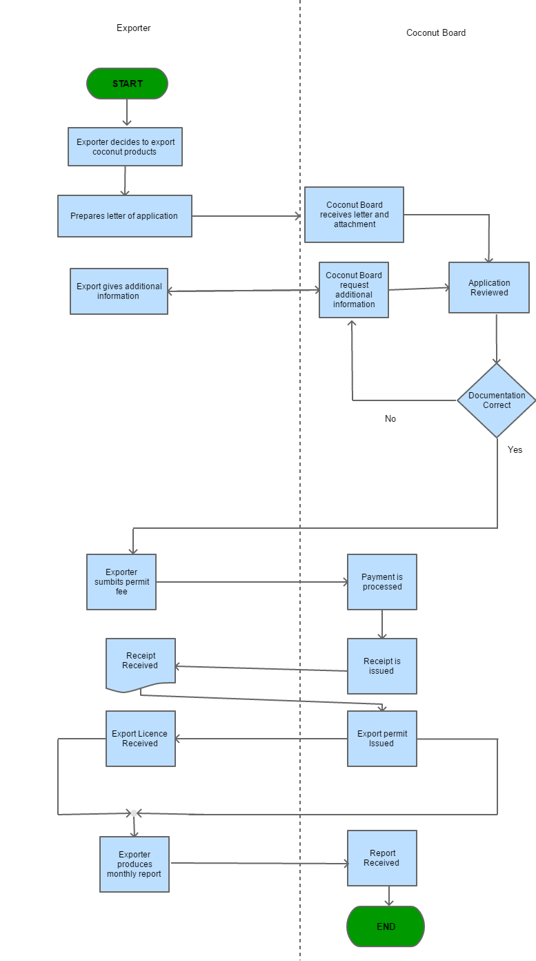
Step 1 |
Exporters prepare letter of application detailing type of products, quantities, frequency, destination, company directors and attaching a valid JAMPRO certificate and BSJ certificate if product requires testing |
|
|
Step 2 |
JACRA receives letter and attachments and begins the process of reviewing the application |
|
|
Step 3 |
Application reviewed |
|
|
Step 4 |
If the documentation is correct the export permit is prepared. If the documentation is not correct the exporter will be asked to provide additional information |
|
|
Step 5 |
Exporter submits permit fee and payment is processed |
|
| Step 6 | The receipt is issued and received by the exporter | |
| Step 7 | Export Licence is issued and received by the exporter | |
| Step 8 |
The exporter is expected to make a monthly report to JACRA |

| # | Title | Description | Issued By | File |
|---|
| # | Name | Description | Measure Type | Agency | Comments | Legal Document | Validity To | Measure Class |
|---|---|---|---|---|---|---|---|---|
| 1 | Coconut Export License | A coconut export licence needs to be obtained from the Jamaica Agricultural Commodities Regulatory Authority (JACRA) prior to the sale and export of coconut in Jamaica. Coconut and its by-products requires an export licence under the law Jamaica Agricultural Commodities Regulatory Authority (JACRA) Act 2017 | Licensing Requirement | Jamaica Agricultural Commodities Regulatory Authority (JACRA) | Exporters, can apply for a Coconut Export Licence through Jamaica Agriculture Commodity Regulatory Authority (JACRA) | The Jamaica Agricultural Commodities Regulatory Authority (JACRA) Act | 9999-09-09 | Good |
Please share your feedback below and help us improve our content.