|
Category |
Import Permit |
|
Responsible Agency |
Veterinary Service Divison Address: Fisheries Division Phone: 984-9343 or 984-9444 Email: aquabranch@micaf.gov.jm |
|
Legal base of the Procedure |
The Fisheries Act 2018 |
|
Processing time |
|
|
Fee |
|
Required Information
|
No. |
Type of information |
Note |
| NB | Required documents are submitted immediately after clearance of fish. | |
|
1 |
Airway bill showing scientific and local names and quantities |
|
|
2 |
Invoice showing scientific and local names and quantities |
|
| 3 | Import permit |
|
| 4 | Health Certificate from a competent authority from the country of origin. The certificate MUST be written in English and no more than fifteen (15) days old | |
| 5 | Documents reviewed by the Branch |
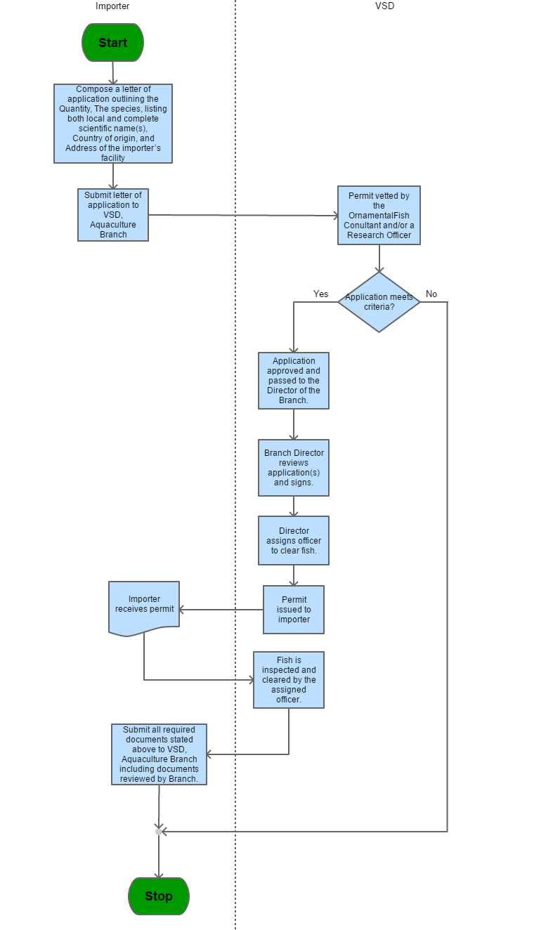
Process Steps
|
Step 1 |
Compose a letter of application outlining the Quantity, The species listing both local and complete scientific name(s) Country of origin and Address of the Importer's facility |
|
Step 2 |
Submit letter of application to VSD |
| Step 3 |
Permit is vetted by Ornamental Fish Consultant and/or Research Officer |
| Step 4 |
If application does not meet criteria then: (i) Permit will not be granted
|
| Step 5 |
If application does meet criteria then: (i) Application approved and passed to the Director of the Branch (ii) Branch Director reviews application(s) and signs (iii) Director assigns officer to clear fish (iv) Permit issued to importer (v) Importer receives permit (vi) Fish is inspected and cleared by the assigned officer (vii) Submit all required documents stated above to VSD Aquaculture Branch including documents reviewed by Branch
|

| # | Title | Description | Issued By | File |
|---|
| # | Name | Description | Measure Type | Agency | Comments | Legal Document | Validity To | Measure Class |
|---|---|---|---|---|---|---|---|---|
| 1 | Requirement for Import Permit for Live Aquatic Flora | An import permit for Live Aquatic Flora is obtained from the National Environmental and Planning Agency (NEPA), MICAF prior to the importation of Live Aquatic Flora. All Live Aquatic Flora of animal origin imported require a the Fishery Act. | General | National Environment and Planning Agency (NEPA) | A measure that relates to the import of Live Aquatic Flora in Jamaica | The Fisheries Act | 9999-09-09 | Good |
Please share your feedback below and help us improve our content.